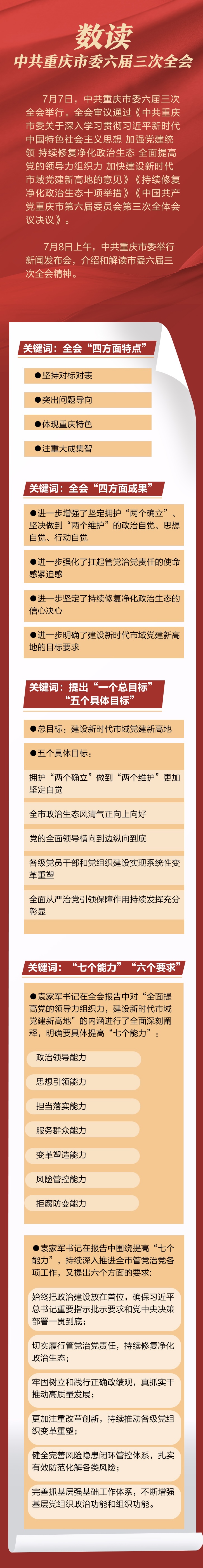
一图读懂|中共重庆市委六届三次全会精神
2023年09月26日